CAN communication is the cornerstone of automotive intelligence, but small reflected fluctuations in signal transmission can lead to catastrophic failure. This is where termination resistor matching comes into play.
This seemingly ordinary electronic component solves the core problem: impedance discontinuities cause signal distortion, ensuring flawless communication quality. In increasingly complex in-vehicle networks, ignoring this can lead to communication delays, data loss, and even security incidents.
The design principle of the CAN termination resistor is very important. It is not only about technical details, but also about the safety and reliability of daily driving.
This article will take you into the microcosm, from basic concepts to practical applications, and reveal why the 120 ohm resistor has become the core guardian of the industry standard.
The Importance of Termination Resistance Matching: Physical Guarantee for Stable Communication
In high-speed (up to 1Mbps or even higher rates of CAN FD) differential signaling, the CAN bus is not a simple wire, but a transmission line with a specific characteristic impedance (typically 120 Ω). The core role of the termination resistor is to achieve impedance matching, and its importance is embodied in:
- Prevent signal reflection and ensure waveform integrity: According to transmission line theory, when a signal propagates to an end point with discontinuous impedance, reflection occurs. If the end of the bus is open (no termination resistor), the signal will be almost completely reflected back into the bus, overlapping with the signal sent later, resulting in severe Ringing and distortion of the waveform. This distortion will make the receiving node unable to accurately judge the logic level (dominant/recessive) at the sampling point, which will directly lead to communication errors, data frame loss, and even the failure of the entire network communication.
- Absorb the signal energy and improve the anti-interference ability: the terminal resistor provides an energy release path for the signal. When the bus switches from the dominant state (logic 0) to the recessive state (logic 1), the parasitic capacitance on the bus needs to be discharged through a resistor. Proper termination (such as 120 Ω in parallel) accelerates the falling edge of the signal, allowing the bus to enter a recessive state quickly and steadily, reducing the window of time in which the signal is at an indeterminate level, and improving immunity to transient disturbances.
- Provide moderate load and stable differential level: In the recessive state, the internal differential input impedance of the CAN transceiver is high. In the absence of an external load, a small differential mode disturbance can produce enough voltage on the bus to be misinterpreted as dominant. The parallel termination resistor reduces the equivalent impedance of the bus (ideally about 60 Ω) and provides a stable DC load on the bus, helping to maintain a stable recessive level and avoid false triggering.
Basic concepts
(1) Signal reflection
According to the principle of transmission line, when the signal encounters impedance discontinuity during transmission (such as entering the load from the transmission line), the reflected wave will be generated, and the reflected signal superimposed on the original signal will change the shape of the original signal, resulting in the loss or distortion of the signal, affecting the quality of communication or even unable to communicate normally.
(2) Impedance
In a circuit with resistance, inductance, and capacitance, the resistance to the flow of current in the circuit is called impedance.
Wherein R is resistance; ωL is inductive reactance; For capacitive reactance.
? Inductive load.
? Capacitive load.
(3) Impedance matching
A suitable match between a signal source or transmission line and a load. The load impedance is matched with the internal impedance of the excitation source to obtain a working state of maximum power output.
Impedance matching is divided into low frequency and high frequency.
An actual voltage source always has an internal resistance, and an actual voltage source is equivalent to a model of an ideal voltage source in series with a resistance R.
(4) Low frequency circuit
Generally, the matching problem of the transmission line is not considered, and only the situation between the signal source and the load is considered. Because the wavelength of the low-frequency signal is very long relative to the transmission line, the transmission line can be regarded as a “short line” (the line length is shorter), and the reflection can be ignored.
(5) High frequency circuit
Reflection must be considered. When the frequency of the signal is very high, the wavelength of the signal is very short. When the wavelength is as short as the length of the transmission line, the reflection signal superimposed on the original signal will change the shape of the original signal. If the characteristic impedance of the transmission line is not equal (i.e., mismatched) to the load impedance, a reflection occurs at the load.
(6) Characteristic impedance
In the process of signal transmission in the transmission line, at a point where the signal arrives, an electric field will be formed between the transmission line and the reference plane. Due to the existence of the electric field, an instantaneous small current will be generated, which exists at every point in the transmission line. At the same time, the signal also increases a certain small voltage, so that in the process of signal transmission, each point of the transmission line will be equivalent to a resistance.
The characteristic impedance of the transmission line is determined by the structure and material of the transmission line, and is independent of the length of the transmission line and the amplitude and frequency of the signal.
The ratio of the voltage amplitude to the current amplitude of a wave in a transmission line;
L is the inherent inductance of the transmission line per unit length;
C is the intrinsic capacitance of the transmission line per unit length.
(7) Equivalent impedance
The equivalent impedance, Z (Z), is defined as the ratio of voltage to current at that location on the transmission line.
Note:
The characteristic impedance is the ratio of the incident wave or the reflected wave, while the equivalent impedance is the ratio of the incident wave and the reflected wave at a specified position after they are superimposed.
For lossless transmission lines, the characteristic impedance is fixed, while the equivalent impedance varies with location.
Function of terminal resistance
(1) absorb signal reflections and echoes, and the largest source of signal reflections is impedance discontinuity and mismatch;
(2) Improve the signal quality and place it at both ends of the bus to reduce the reflected energy;
In the case of high conversion rate, the signal edge energy will produce signal reflection when it meets the impedance mismatch. As the geometry of the transmission cable cross-section changes, the characteristic impedance of the cable changes, which also causes reflections.
When the energy is reflected, the reflected waveform is superimposed with the original waveform, resulting in ringing.
At the end of the bus cable, a sharp change in impedance causes the signal edge energy to be reflected, and ringing occurs on the bus signal. If the ringing amplitude is too large, the communication quality will be affected. Adding a termination resistor at the end of the cable, which is consistent with the characteristic impedance of the cable, can absorb this part of energy and avoid ringing.
And (3) the anti-interference capability is improved, the bus is ensured to quickly enter a recessive state, and the energy of the parasitic capacitor is allowed to go away more quickly.
- Anti-interference capability
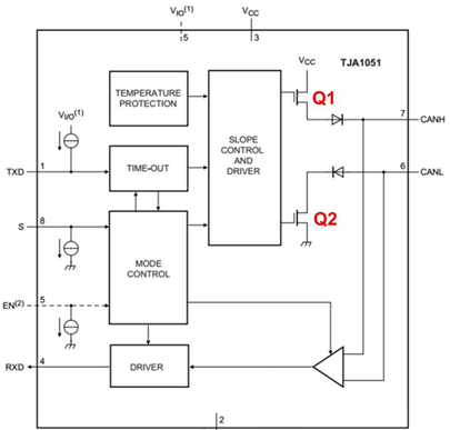
When the bus is dominant ( “0”), Q1 and Q2 inside the transceiver are conducted, and a voltage difference is generated between CANH and CANL;
When the bus is recessive ( “1”), Q1 and Q2 are cut off, CANH and CANL are in passive state, and the voltage difference is 0.
If there is no load on the bus, the value of the recessive time difference resistor is very large, and the external interference only needs a very small amount of energy to make the bus enter the dominant state. If there is differential mode interference, there will be obvious fluctuations on the bus.
- Quickly enter the recessive state
During the dominant state, the parasitic capacitance of the bus is charged; These capacitors need to be discharged when returning to the recessive state. In order to discharge the bus parasitic capacitance quickly and ensure that the bus enters the recessive state quickly, a load resistor needs to be placed between CANH and CANL.
Termination resistance matching
Core Principles of Terminating Resistor Matching: Standard, Location and Accuracy
In order to ensure the effectiveness of the above functions, the configuration of the termination resistor must follow a clear principle:
- Resistance standard:120Ω: This value corresponds directly to the nominal characteristic impedance of the CAN-twisted pair cable specified in the ISO 11898 standard. The 120 Ω resistor is chosen to achieve the best impedance match, so that the signal energy is absorbed to the greatest extent at the terminal, and the reflection coefficient approaches zero. Resistance accuracy is typically required to be ± 1% or better to ensure matching.
- Configuration location:Only at the physical ends of the bus: This is the most central and common point of error correction. A 120 Ω resistor must be connected between CAN _ H and CAN _ L in parallel at each of the two farthest nodes on the entire bus topology. Thus, the equivalent termination resistance seen from the bus is approximately 60 Ω (two 120 Ω resistors in parallel), matching the transmission line characteristics.
- Do not install every node:if all nodes are connected with 120 Ω resistors, they will cause the total impedance of the bus to be too low in parallel (for example, about 24 Ω after 5 nodes are connected in parallel), which will increase the driving load of the CAN transceiver, resulting in signal amplitude attenuation, and also can not communicate normally.
- It is strictly prohibited to install only at one end:if the other end is in an open circuit state, the signal will be totally reflected at the end point, which will destroy the communication.
- Power and type:The resistor power is usually selected as 1/4 W or 1/2 W, depending on the bus current calculation. Metal film resistors with high precision and low temperature drift are preferred in type.
The ISO 11898 requires a nominal cable impedance of 120 ohms, so a termination resistor of 120 ohms should be used.
Note:
(1) The characteristic impedance of any cable can be obtained by experiment;
(2) 120Ω is measured, not calculated. It is calculated according to the actual harness characteristics.
(3) The terminal matching resistance is equal to the characteristic impedance of the transmission cable, which is provided by the cable supplier and is generally approximated as Z = √ (L/C). Where L is the inductance per unit length of the cable and C is the capacitance per unit length of the cable.
Termination resistor arrangement
In the matching of the termination resistor, the termination resistor must be placed at the farthest two ends. If one of them is placed in the middle, the CAN transceiver A1 outside the termination resistor is on the branch, which will greatly increase the signal reflection of the node, thereby affecting the bus communication.
(1) High-speed CAN
The high speed CAN configures a termination resistor for each of the pair of signal lines (CAN _ H and CAN _ L). This is because there is data flow in both directions on the CAN bus.
(2) Low-speed CAN
Each data line of each device on the low-speed CAN network needs to be configured with a termination resistor. Unlike high speed CAN termination, low speed CAN requires the termination resistor to be terminated at the transceiver rather than at the cable.
Judgment of terminal matching resistance
(1) Voltage amplitude of differential signal
When the two signal lines CAN _ H and CAN _ L are static, they are both about 2.5V. At this time, the state represents logic 1, which is called recessive;
CAN _ H is higher than CAN _ L, indicating logic 0, which is called dominant. At this time, the voltage of CAN _ H is 3.5V and the voltage of CAN _ L is 1.5V.
The CAN standard specifies:
A differential voltage > 0.9 V on the CAN bus must be recognized as a dominant level
A differential voltage < 0.5V on the CAN bus must be recognized as a recessive level
The level between 0.5 and 0.9 of the differential voltage on the CAN bus cannot determine the level polarity
(2) Evaluate whether the terminal matching resistance is added or not.
The magnitude of the can differential voltage is measured to evaluate whether the termination matching resistor is added or not.
Applicability and special scenario configuration strategy
The configuration of the termination resistor is not static, and the strategy needs to be adjusted according to the specific situation of the network:
- High-speed CAN vs. Low-speed CANs:
- High-speed CAN:the most common CAN bus, which follows the above principles and matches the cable ends at both ends of the bus.
- Low-speed CAN (fault-tolerant CAN): its terminal configuration is different, usually requiring each device on the network to connect a resistor with a specific resistance value to the ground or power supply on its CAN _ H and CAN _ L lines, rather than simply connecting in parallel at both ends of the bus.
- Impact of network topology:
- Linear bus:The standard two-terminal configuration is most applicable.
- Star or tree topologies:These topologies introduce impedance discontinuities that can easily lead to reflections. Direct use is not recommended. If necessary, it is usually necessary to quarantine the branches by means of a CAN Hub or Repeater, and match the terminals as an independent linear bus on each branch segment.
- Built-in resistors and intelligent switching:Many CAN node devices, such as some BMSs or gateways, have integrated 120 Ω termination resistors inside and are enabled via jumper caps or software configuration. During system integration, it must be confirmed that only the devices at both physical ends are enabled with termination resistors to avoid repeated configuration. More advanced designs use intelligent switching circuits, as mentioned in the patent literature, to automatically control the access and disconnection of terminal resistors by detecting the working state of the battery management system and the equivalent resistance of the network, so as to meet the needs of different vehicle topologies and avoid manual configuration errors.
- Coordination of peripheral circuits:In the harsh electromagnetic environment of new energy vehicles, in order to improve electromagnetic compatibility (EMC), the CAN bus port is often designed with common mode inductors, ESD protection diodes and other peripheral circuits. The choice of the common mode inductor (e.g., inductance value, leakage inductance) should be considered in conjunction with the termination resistor to ensure that noise is suppressed without introducing excessive signal loss or ringing.
Application examples and troubleshooting
- Communication between charging pile (pile) and vehicle (vehicle): This is a typical external CAN communication scenario for new energy vehicles. The national standard stipulates that the can communication baud rate between the vehicle and the charging pile is usually 250 kbps. In order to ensure reliable communication, a 120Ω terminal resistor is usually configured on the internal CAN interface of the charging pile and the CAN interface of the vehicle BMS respectively, thus forming a correct match on the entire charging communication link. This is the basis for the implementation of handshake, parameter configuration, charging and other processes.
- Troubleshooting examples:
- Phenomenon:CAN network communication of a new energy vehicle is unstable and intermittent.
- Troubleshooting:Use an oscilloscope to measure the CAN _ H and CAN _ L differential waveforms, and find that there is obvious oscillation and ringing at the signal edge.
- Analysis:Waveform ringing is a typical signal reflection characteristic that points to a termination resistance problem.
- Solution:Check the terminal resistance at both ends of the bus, and find that one end of the resistance is not effectively connected due to the virtual connection of the connector. After retightening, the waveform becomes clear and smooth, and the communication returns to normal. This example visually illustrates the consequences of missing termination resistors.
- Measurement verification method:
- Resistance measurement method:measure the resistance between CAN _ H and CAN _ L with a multimeter when the system is powered off. Under normal conditions (with a 120 Ω resistor at each end), the equivalent parallel resistance measured should be approximately 60 Ω. If the resistance is much greater than 60 Ω (for example, 120 Ω), a resistor may be missing; if the resistance is much less than 60 Ω (for example, 30 Ω), an extra resistor may be present.
- Waveform observation:Using an oscilloscope to observe the differential signal waveform is the most direct diagnostic tool. A normal waveform should have steep edges and little overshoot and ringing. Abnormal reflection waveforms can directly guide the troubleshooting of terminal matching problems.
It has been shown that an incorrect resistor layout can cause a communication breakdown, reminding engineers that the differential voltage magnitude must be rigorously tested in their designs.
With the development of automotive intelligence, electric vehicle and automatic driving are increasingly dependent on CAN-bus, which may face the challenge of more high-frequency signals in the future. However, the core principle remains the same: optimizing terminal matching is the key to reliability.



